尊享服务热线:
15078817878
15078816667
网站首页
关于公司
工商服务
会计服务
公司注销
资质办理
成功案例
新闻资讯
联系我们
工商服务
最新动态
成功办理票务服务部
成功注销消防设备咨询服务中心
成功取得建材经营部的清税证明
个体工商户成功注销
成功办理农业发展有限公司的法人、股东
成功注销建筑劳务公司
成功注销基本户
南宁高新区成功注销备案一个公司
又一个生物科技有限公司成功设立
注销成功案例
您当前位置:
主页
>
工商服务
>
如何注册商贸公司
作者: admin 时间:2018-08-28 浏览量:
公司有很多的类型,那商贸公司该如何设立的?流程和所需资料有哪些呢?今天就由小编为大家讲解一下:
流程:核名--准备工商所需的设立表格--设立---领取营业执照---国地税备案---银行开户
所需的资料:
1、法人、股东、财务身份证原件
2、名称核准通知书
3、公司登记申请书
4、委托书
5、住所使用承诺书
6、住所登记申请书
7、章程
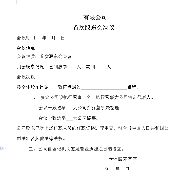
8、股东会决议(如下图)
9、租赁合同
10、房产证复印件
上一篇:
如何申请小餐饮登记证
下一篇:
烟草许可证怎么办理
网站首页
-
关于公司
-
工商服务
-
会计服务
-
公司注销
-
资质办理
-
成功案例
-
新闻资讯
桂ICP备15002644号
版权所有:南宁注册公司,南宁代理记账,南宁注销公司,南宁代办营业执照,南宁佳兴会计咨询有限公司5823063
全国统一咨询热线:王经理:15078816667 地址:青秀区金浦路16号汇东国际E座1001-1005