尊享服务热线:
15078817878
15078816667
网站首页
关于公司
工商服务
会计服务
公司注销
资质办理
成功案例
新闻资讯
联系我们
工商服务
最新动态
成功办理票务服务部
成功注销消防设备咨询服务中心
成功取得建材经营部的清税证明
个体工商户成功注销
成功办理农业发展有限公司的法人、股东
成功注销建筑劳务公司
成功注销基本户
南宁高新区成功注销备案一个公司
又一个生物科技有限公司成功设立
注销成功案例
您当前位置:
主页
>
工商服务
>
如何注册电子科技公司
作者: admin 时间:2018-08-30 浏览量:
前几天有人咨询小编说他主要经营维修电脑这快的,问我能否注册电子科技有限公司,答案是肯定的了,那该如何去注册呢?流程和所需要的资料又有哪些呢?今天就由小编来为大家讲解一下:
流程:核名--准备好设立所需要的资料--设立--领取营业执照--刻公章--去银行开设对公账户
设立所需要的资料如下:
1、法人、股东、财务身份证原件
2、公司登记申请书
3、委托书
4、股东出资额(如图一)
5、住所使用承诺书
6、住所登记申请书
7、章程
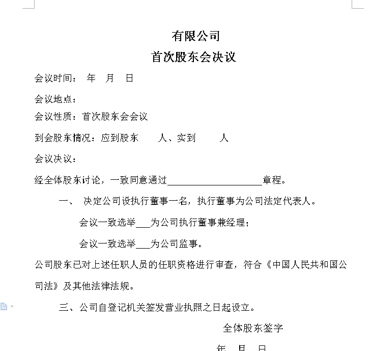
8、股东会决议(如图二)
9、房产证复印件
10、租赁合同
图一:
图二:
上一篇:
烟草许可证怎么办理
下一篇:
商贸公司该如何核名
网站首页
-
关于公司
-
工商服务
-
会计服务
-
公司注销
-
资质办理
-
成功案例
-
新闻资讯
桂ICP备15002644号
版权所有:南宁注册公司,南宁代理记账,南宁注销公司,南宁代办营业执照,南宁佳兴会计咨询有限公司5823063
全国统一咨询热线:王经理:15078816667 地址:青秀区金浦路16号汇东国际E座1001-1005