申请条件: 1.普通合伙企业:⑴有二个以上合伙人。合伙人为自然人的,应当具有完全民事行为能力;⑵有书面合伙协议;⑶有合伙人认缴或者实际缴付的出资;⑷有合伙企业的名称和生产经营场所;⑸法律、行政法规规定的其他条件。
以专业知识和专门技能为客户提供有偿服务的专业服务机构,可以设立为特殊的普通合伙企业。2.有限合伙企业:
⑴由二个以上五十个以下合伙人设立;但是,法律另有规定的除外;⑵有限合伙企业至少应当有一个普通合伙人;⑶有书面合伙协议;⑷有合伙人认缴或者实际缴付的出资;⑸有合伙企业的名称和生产经营场所;⑹法律、行政法规规定的其他条件。
办理材料:
1、全体合伙人签署的《企业设立登记申请书》。(如图一)
2、全体合伙人的主体资格证明或者自然人的身份证明。合伙人为自然人的,提交居民身份证复印件。 合伙人是企业的,提交营业执照副本复印件;合伙人为事业法人的,提交事业法人登记证书复印件;合伙人为社团法人的,提交社团法人登记证复印件;合伙人为农民专业合作社的,提交农民专业合作社营业执照副本复印件;合伙人为民办非企业单位的,提交民办非企业单位证书复印件。
3、全体合伙人指定的代表或者共同委托的代理人的委托书。(如图二)
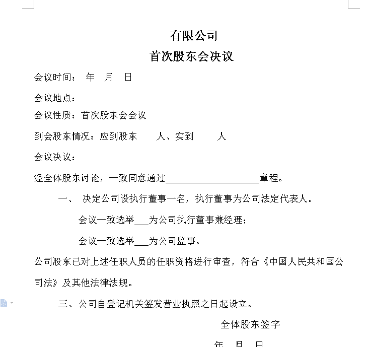
4、全体合伙人签署的合伙协议,即股东会决议。(如图三)
6、主要经营场所证明。某一合伙人自有经营场所作为出资的,提交房管部门出具的产权证明;租用他人的场所,提交租赁协议和房管部门的产权证明。没有房管部门产权证明的,提交其他产权证明。在农村,没有房管部门颁发的产权证明的,提交场所所在地村委会出具的证明。各地人民政府对经营场所另有规定的,按其规定执行。
7、全体合伙人签署的委托执行事务合伙人的委托书;执行事务合伙人是法人或其他组织的,还应当提交其委派代表的委托书和身份证明复印件。
8、合伙人以实物、知识产权、土地使用权或者其他财产权利出资,经全体合伙人协商作价的,提交全体合伙人签署的协商作价确认书;经全体合伙人委托法定评估机构评估作价的,提交法定评估机构出具的评估作价证明。
9、法律、行政法规规定设立特殊的普通合伙企业需要提交合伙人的职业资格证明的,提交相应证明。
10、办理了名称预先核准的,提交名称预先核准通知书。
11、法律、行政法规或者国务院规定设立合伙企业须经批准的或者经营范围中有属于法律、行政法规或者国务院规定在登记前须经批准的项目的,提交有关批准文件。
12、国家工商行政管理总局规定提交的其他文件。
办理时间:法定工作日,具体时间以各地工商行政管理部门办照窗口为准。
办理流程:提交申请材料--审查--受理—核查—决定--领取营业执照。
图一:


图二:

图三:

图一:


图二:

图三:

